AI Lab + App Studio
Utilise the dynamic duo of AI Lab and App Studio to create end-to-end solutions within your organisation.
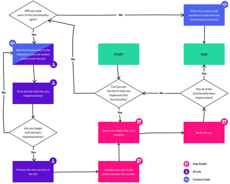
Using App Studio and AI Lab Together
By using our two products together you are able to define your technology stack and use this to scale applications across your organisation.
This ensures that each piece of technology you create has consistent documentation, structure and security.

Take your projects to new heights
Book a time to get a preview of AI Lab and how Codebots can elevate your projects.
Book Now